参加外方主办的线上涉国(境)外会议申请

发布时间:2026-03-25 作者: 浏览次数:366

务提供部门:国际交流与合作处

服务对象:全校师生

服务描述:

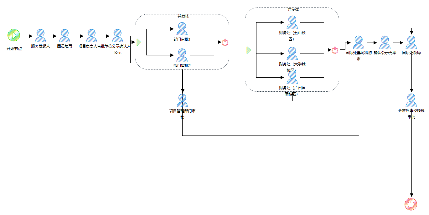
服务流程:


注意事项:请尽早提交申请,并于会前完成申报流程,否则不予审核审批。

联系方式:020-87113141

备注:技术问题请咨询87110228-3         

                 我要办理