哲学社会科学讲座论坛审核

发布时间:2026-03-03 作者: 浏览次数:10

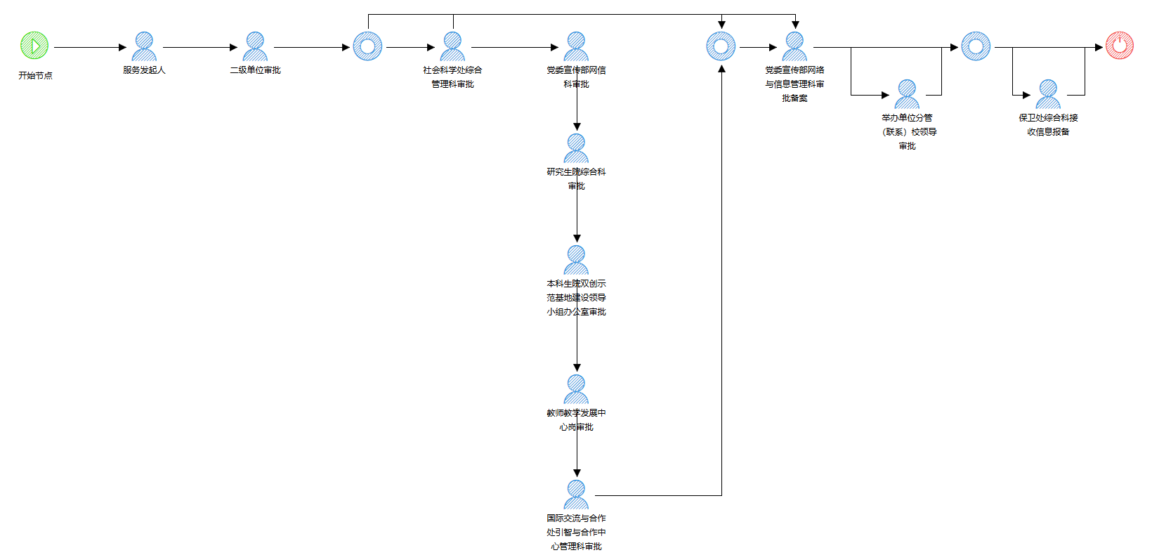
服务提供部门:党委宣传部

服务对象:教工、博士后

服务描述:哲学社会科学类讲座论坛活动线上审查和备案。

服务流程:


联系方式:020-87114470

备注:技术问题请咨询87110228-3

                                我要办理